Chatbox
9 ème-التاسعة أساسي
Ajouter des photos
Chargement
0%
classi.tn
Connexion
Confirmer?
Supprimer
Annuler
+
Créer une publication
9 ème-التاسعة أساسي
منتدى التاسعة
عربية
Français
English
Math
فيزياء
ت.تكنولوجية
علوم الحياة والأرض
Informatique
ت.إسلامية
ت.مدنية
تاريخ
جغرافيا
لغة
Membres
Math ( 737 )
ف.تاليفي في الرياضيات سنة تاسعة اساسي
فرض تاليفي ثلاثي اول - رياضيات سنة تاسعة
فرض تاليفي1 سنة تاسعة
Voir Tout
9 ème-التاسعة أساسي
Annuler
Enregistrer
Rejoindre classe
Annuler
Enregistrer
Classi.tn
2022-04-04 • 09:54
Math
⋯
Ouvrir dans un nouvel onglet
Copier lien
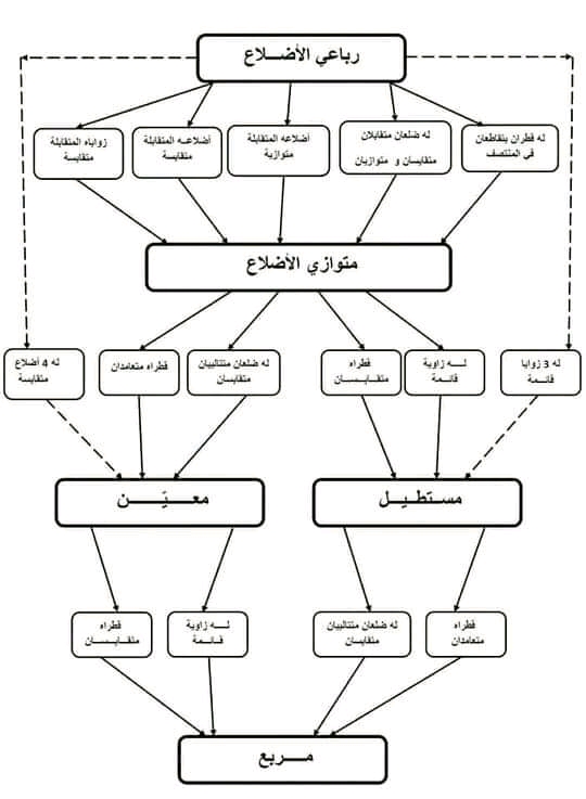
ملخص رياضيات رباعيات الاضلاع
تاسعة اساسي
المشتركون والأعضاء الفاعلة في الموقع لهم أولوية التحميل، لكن يمكنك الانتظار 20 ثانية
اشترك الان
4945_1.jpg
20
Télécharger
4945_2.jpg
20
Télécharger
4945_3.jpg
20
Télécharger
4945_4.jpg
20
Télécharger
📄
Télécharger le PDF
0