Chatbox
8 ème-الثامنة أساسي
Ajouter des photos
Chargement
0%
classi.tn
Connexion
Confirmer?
Supprimer
Annuler
+
Créer une publication
8 ème-الثامنة أساسي
عربية
Français
English
رياضيات
فيزياء
ت.تكنولوجية
علوم الحياة والأرض
Informatique
ت.إسلامية
ت.مدنية
تاريخ
تمارين تفاعلية
الجغرافيا
لغة
موسيقى
Membres
رياضيات ( 438 )
Voir Tout
8 ème-الثامنة أساسي
Annuler
Enregistrer
Rejoindre classe
Annuler
Enregistrer
Classi.tn
2023-02-26 • 11:53
رياضيات
⋯
Ouvrir dans un nouvel onglet
Copier lien
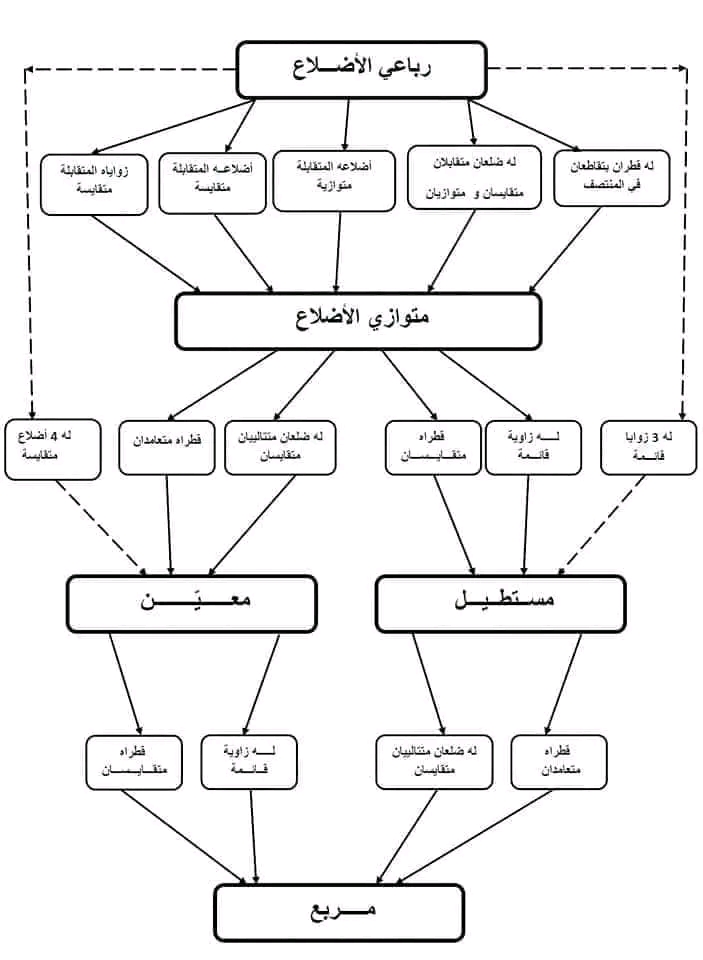
ملخص لدرس الرباعيات لتلاميذ السنة الثامنة أساسي و التاسعة أساسي
المشتركون والأعضاء الفاعلة في الموقع لهم أولوية التحميل، لكن يمكنك الانتظار 20 ثانية
اشترك الان
19733_1.jpg
20
Télécharger
19733_2.jpg
20
Télécharger
19733_3.jpg
20
Télécharger
📄
Télécharger le PDF
0